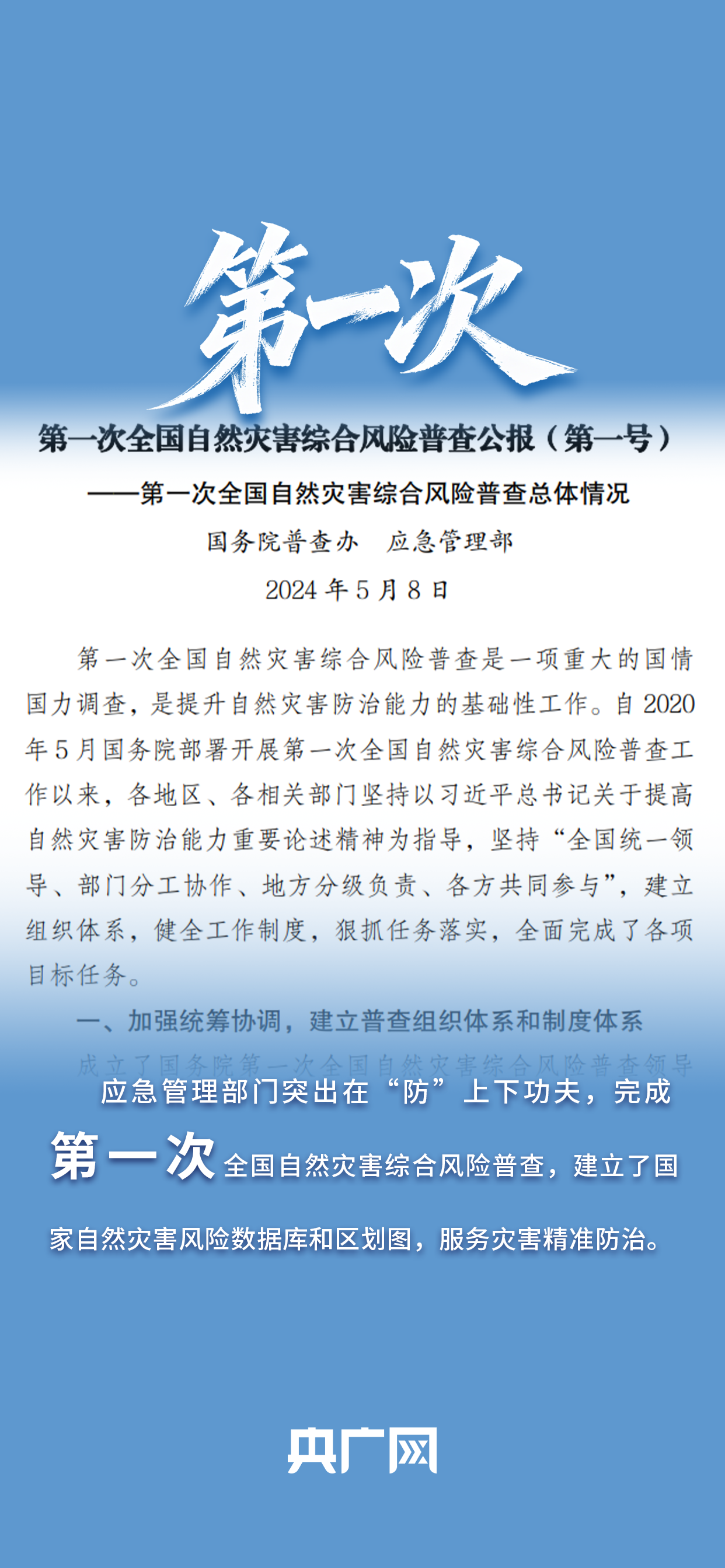
9月24日上午,国务院新闻办公室举行“高质量完成‘十四五’规划”系列主题新闻发布会,应急管理部相关负责人介绍“十四五”时期应急管理改革发展成就,并答记者问。会上介绍,重特大事故起数首次下降到个位数,完成第一次全国自然灾害综合风险普查,基本实现省市县应急物资储备库全覆盖……戳图!一组数据读懂应急管理改革历史性成就!








监制:王薇 张琼文
策划:张璐华
设计:齐佳萌
责编:兰宇琪
一审:兰宇琪
二审:印奕帆
三审:谭登
来源:央广网
9月24日上午,国务院新闻办公室举行“高质量完成‘十四五’规划”系列主题新闻发布会,应急管理部相关负责人介绍“十四五”时期应急管理改革发展成就,并答记者问。会上介绍,重特大事故起数首次下降到个位数,完成第一次全国自然灾害综合风险普查,基本实现省市县应急物资储备库全覆盖……戳图!一组数据读懂应急管理改革历史性成就!








监制:王薇 张琼文
策划:张璐华
设计:齐佳萌
责编:兰宇琪
一审:兰宇琪
二审:印奕帆
三审:谭登
来源:央广网